학습 목표
이 모듈을 마치면 다음을 수행할 수 있습니다.
- 특정 상황에 필요한 오류 처리 유형을 결정합니다.
- 오류를 처리하기 위한 논리를 만듭니다.
- 오류를 적절히 문서화하기 위해 로그 메시지를 작성합니다.
오류 처리 유형 결정
이 강의에서는 오류 처리를 설정하는 방법을 배웁니다. 오류 처리를 심층적으로 이해하려면 Error Handling in Microflows 문서를 참고해주세요.
대부분의 경우 사용자 정의 오류 처리가 있는 단일 활동을 사용하게 됩니다. 그러나 애플리케이션 외부로 데이터를 전송하는 보다 복잡한 프로세스를 개발하는 경우 프로세스 후반에 오류가 발생할 때 어떤 일이 발생하는지 파악하는 것이 중요합니다. 예를 들어 오류가 발생하여 변경 사항을 되돌리는 경우 상태 변경에 대한 알림을 보내고 싶지 않을 것입니다.
특히 다른 시스템과 상호 작용할 때는 오류를 어떻게 처리할지 생각해야 합니다. 가장 좋은 해결책은 무엇을 하려는지에 따라 달라집니다. 계속 진행하거나, 작업 중인 레코드를 건너뛰거나 되돌리거나, 지금까지 변경한 내용은 유지하지만 프로세스는 중지합니다. 이러한 모든 옵션은 달성하려는 것이 무엇인지 알고 있는 한 수행할 수 있습니다.
오류 처리를 적용하려면 어떤 유형의 구성 요소를 사용할 수 있는지 알아야 합니다. 아래 유형을 살펴보세요.

오류 처리 흐름 생성
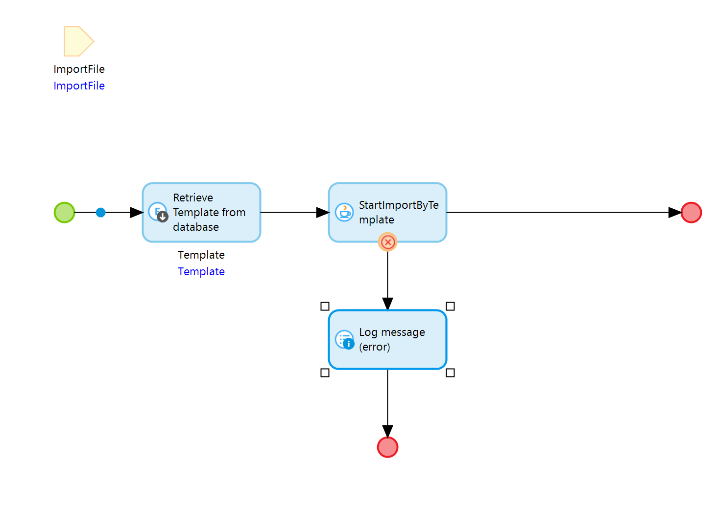
오류 처리를 통해 오류를 제대로 처리하려면 대체 흐름을 설정해야 합니다. 이 흐름에는 오류를 처리하는 로직이 있으며 이 흐름 내에서 사용자 지정 메시지를 추가할 수 있습니다.
Import JAVA 액션을 마우스 오른쪽 버튼 으로 클릭한 다음 ' 오류 처리 설정… '을 선택합니다. Mendix Studio Pro에서 오류 처리 유형을 선택할 수 있는 팝업이 표시됩니다.


이제 이 오류는 Mendix Studio Pro에서 처리되며, 이제 이를 테스트하여 사용자 인터페이스에서 오류가 표시되지 않는지 확인해야 합니다.
- 응용 프로그램을 열고 오류가 여전히 발생하는지 확인하세요.
- 지금은 오류가 더 이상 사용자 인터페이스에 표시되지 않아야 하지만 가져오기가 여전히 실패했기 때문에 사용자에게는 도움이 되지 않습니다.
- 따라서 이제 이 오류를 해결하는 것이 좋을 것 같습니다. 로깅은 가져오기가 실패한 원인을 파악하는 좋은 방법이 될 것입니다.
- 마지막으로, 최종 사용자에게 문제가 발생했다는 메시지를 보여줘야 합니다.
로그 생성
오류 처리를 할 때는 오류 처리기가 트리거될 때 로그 메시지를 만드는 것이 좋습니다. 이를 통해 JAVA 작업이나 REST 서비스 등으로 인해 발생한 오류의 원인을 파악하는 데 도움이 됩니다.


오류 처리에서는 과하지 않게 하는 것이 중요합니다! 복잡한 오류 처리 조합을 많이 지정할 수 있지만, 이렇게 하면 플랫폼이 마이크로플로를 평가하기가 더 어려워지고(더 느려집니다). 또한 예외가 발생할 경우 정확한 동작을 예측하기가 더 어려워집니다.
오류 핸들러가 트리거되면 시스템은 이제 오류를 기록합니다. 이와 같이 로그를 추가하면 관리자가 오류의 원인을 더 쉽게 식별할 수 있습니다. 다음 글 에서는 이 학습 경로에 사용되는 흐름 유형을 결정합니다.
이 로그 작업은 이제 앱의 로그 파일에 포함됩니다. 즉, 오류 처리가 트리거되면 애플리케이션이 로그 파일에 로그 메시지를 생성합니다. 이러한 로그 줄에는 앱의 거래에 대한 정보가 포함됩니다. 이를 통해 사용자와 앱 관리자가 문제를 보다 효율적으로 해결하는 데 도움이 될 수 있습니다.
흐름의 종류를 결정하세요
오류를 처리하는 방법은 마이크로플로를 시작하는 트리거 유형에 따라 달라집니다. 마이크로플로는 다음에 의해 트리거될 수 있습니다.
- 시스템(예: 예약된 이벤트) 또는
- 사용자.
시스템 에 의해 마이크로플로가 트리거되면 사용자 상호작용은 제외됩니다. 오류가 발생할 경우 오류 세부 정보를 추적할 수 있는 로그를 만드는 것이 좋습니다. 하룻밤 사이에 발생하는 REST 서비스의 동기화를 생각해 보세요. 이러한 시나리오에는 오류 처리 및 로깅이 필요하여 발생할 수 있는 예외를 분석합니다.
마이크로플로가 사용자 r 에 의해 트리거되면 '메시지 표시' 활동을 추가하여 이 사용자에게 적절한 피드백을 제공하는 것이 좋습니다. 이렇게 하면 오류 팝업이 사용자에게 더 친숙한 팝업으로 대체되고, 사용자가 만든 사용자 지정 메시지가 포함됩니다. 다음 글 에서 이 사용자 메시지를 만들 것입니다.
사용자 메시지 생성

출처 : https://academy.mendix.com/link/paths/81/Error-Handling
'LowCode (Mendix) Advanced > Error Handling' 카테고리의 다른 글
| Fixing the Error (0) | 2024.10.24 |
|---|---|
| Identifying the Error (0) | 2024.10.24 |
| Setting up the App (0) | 2024.10.24 |